SẢN PHẨM
SẢN PHẨM BÁN CHẠY
-
Cloud Server
-
Giá: LIÊN HỆMã sản phẩm:
-
Kaspersky Anti-virus
-
Giá: LIÊN HỆMã sản phẩm:
-
Mạng riêng ảo – Private cloud
-
Giá: LIÊN HỆMã sản phẩm:
TIN NÓNG
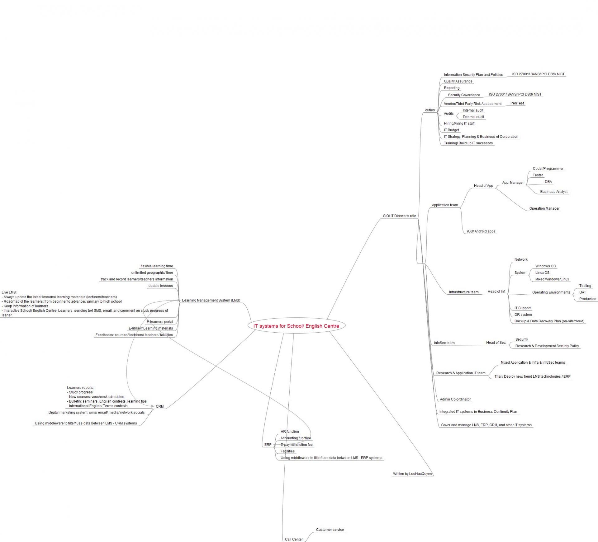
Hệ thống IT cho Trường học / Trung tâm Anh ngữ
17/08/2020 17:07 | : 967
Các Hệ thống IT dành cho Trường học/ Trung tâm Anh ngữ

hệ thống IT IT systems for English Centre Công nghệ Lưu Nguyễn Bao tri may tinh Bảo trì máy tính luunguyentech luunguyen IT Maintenance

















